篮球 足球 综合
当前位置:首页 > 足球 > 中超

中足联:中超年支出不超过6亿、国内球员限薪500万

时间:2025-12-04 03:24:37 来源:大象新闻

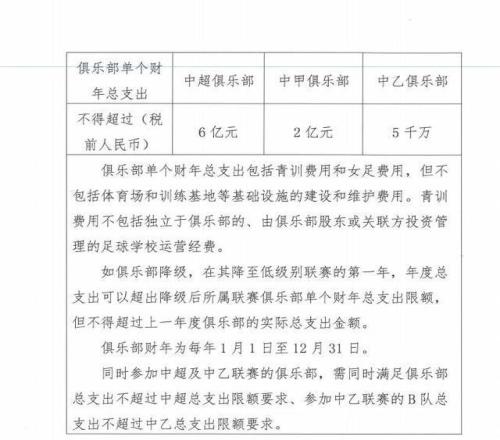
12月3日,中国足球职业联赛联合会发布三级联赛财务约定指标的通知,其中规定了新赛季中超球员的年薪限额。同时规定中超单个财年总支出不得超6亿、中甲2亿、中乙5千万。


具体来说,俱乐部单个财年总支出包括青训费用和女足费用,但不包括体育场和训练基地等基础设施的建设和维护费用。青训费用不包括独立于俱乐部的、由俱乐部股东或关联方投资管理的足球学校运营经费。

通知同时指出,如俱乐部降级,在其降至低级别联赛的第一年,年度总支出可以超出降级后所属联赛俱乐部单个财年总支出限额,但不得超过上一年度俱乐部的实际总支出金额。同时参加中超及中乙联赛的俱乐部,需同时满足俱乐部 总支出不超过中超总支出限额要求、参加中乙联赛的B队总支出不超过中乙总支出限额要求。

在引人关注的球员年薪问题上,中足联对于新赛季也有规定。其中国内球员年薪限额分别为500万(中超)、300万(中甲)和120万(中乙)。外籍球员年薪限额分别为300万税前欧元(中超)和150万税前欧元(中甲)。

上一篇: U21、中超、全运会、3级国字号!王钰栋连轴转,无线作战太累了

下一篇: 中国职业联赛财务指标:中超单个财年支出不能超过6亿元

热门数据

更多

相关信息

相关集锦

热门TAG

眼睛 西部 西甲 克罗地亚 科莫 亚特兰大 孙兴慜 廊坊荣耀之城 哈维 墨尔本骑士 索菲亚1948 莫宁顿 庆南FC 维斯特里 温特图尔 弗拉门戈 马萨特兰 夏洛特FC 桑德捷斯基 霍布罗 格雷米奥 布隆德比 斯塔尔南 雷克雅未克 阿克苏 欧冠决赛直播 世界杯赛事 nba直播球迷网 nba从播 西甲转播 2021欧洲杯最新消息 世界杯视频直播 贝克汉姆视频 jrs直播 百事通直播 东方卫视直播吧 湖人火箭直播在线直播 亚冠直播pptv 坎通纳视频 cctv5网上直播 nba直播在线观看免费腾讯视频 广东体育在线直播高清 新浪亚冠 风云足球高清直播 法甲赛程表 亚冠赛 旅游卫视直播 火箭视频在线观看精品 巴黎预签德赫亚 法甲直播表

本站所有直播信号均由用户收集或从搜索引擎搜索整理获得,所有内容均来自互联网,我们自身不提供任何直播信号和视频内容,如有侵犯您的权益请通知我们,我们会第一时间处理。

Copyright © 2021-2024 24直播网. All Rights Reserved. 鄂ICP备2024048860号-12